曲靖经济技术开发区靖宁职业技术学校是由曲靖市展运教育集团投资举办,经曲靖市教育体育局批准、云南省教育厅备案的一所全日制民办中等职业学校。学校位于曲靖经济技术开发区学府路北延线白冲水库西侧,交通便利,校园环境优美,远离闹市,外界干扰少,是十分理想的求学之地。学校占地面积102亩,校舍建筑面积2.5万平方米。学校目前批准开设有航空服务、城市轨道交通运营服务、老年人服务与管理、旅游服务与管理、幼儿保育、中餐烹饪等9个专业。我校采取校企合作、校校合作、专家治校的办学特色,让学生真正学到扎实的专业知识与专业技能,并取得国家认可的学历证书及相关职业技能证书。学校确立以特色创优势,创新求发展的办学思路,和培养一流人才,创建职教名校的办学目标,形成了尊重、信任、合作、担当的学校精神,校园和谐平安,生机勃勃,充满魅力。
因学校工作需要,现面向社会公开招聘工作人员数名,现将招聘事宜公告如下:
一、报名条件
1.拥护中华人民共和国宪法。
2.热爱教育事业,遵纪守法,具有良好的品行。
3.年龄40周岁以下。
4.身体健康,体貌端正。
5.有下列情况之一的,不受理报名:
(1)受过刑事处罚的。
(2)涉嫌违纪违法正在接受有关部门审查的。
(3)曾被相关单位开除并解除劳动合同的。
(4)其他不宜应聘的。
二、招聘工作的程序与实施:
(一)招聘程序
报名→简历筛选→面试→录用
(二)招聘工作实施
1、资料投递
投送简历时间:2023年2月7日-2023年2月8日,工作日上午8:20-11:50,下午14:20-17:30。
面试时间:暂定2023年2月10日(具体时间以电话或邮件通知为准)。
面试形式:进行10-15分钟试讲。
2、简历投递方式
(1)采用网络报名的方式,可将电子材料发送至1418537942@qq.com。
(2)此次招聘仅接收网络报名,不接收电话、现场等其他报名形式。
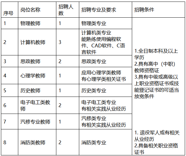
三、招聘岗位及人数

四、薪资待遇
综合工资3000元-4000元。
五、考核录用原则
按照“公开、公平、公正、择优”原则,学校对应聘者组织综合考核,择优录用。
曲靖经济技术开发区靖宁职业技术学校
2023年2月6日
*声明:本站发布的招考动态来源于考试官方网站,本站整理编辑,若涉及版权或错误,请联系本站予以更改或删除。点击反馈

关注公众号