根据《云南省事业单位公开招聘工作人员办法》(云人社发〔2016〕182号)以及《德宏州人民政府关于德宏州教育卫生部门考核招聘紧缺专业学科优秀人才实施意见的批复》(德政复〔2009〕31号)等文件精神,现需招聘6名一本及以上学历师范生。现将云南师范大学附属瑞丽国门高级中学(瑞丽市第一民族中学)2026年考核招聘紧缺专业学科优秀人才相关事宜公告如下:
一、招聘原则
坚持德才兼备的用人标准,按照“公开、平等、竞争、择优”的招聘原则,公开报名,统一面试,综合评定,择优聘用。
二、招聘对象
(1)教育部直属师范大学免费应届毕业生。
(2)普通招生计划一本专业及以上学历2024年、2025年、2026年优秀毕业生,所学专业与招聘教学岗位要求相符(未在编在岗,在校期间总体成绩优异,所学专业必修科目无挂科且须在资格复审时提供相应的教师资格证)。
部分岗位要求与上述不一致的,以岗位表所列为准。
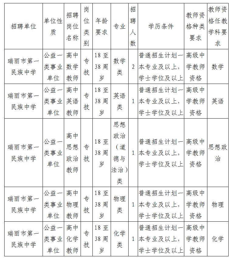
三、招聘岗位及条件
本次共招聘教师6名,具体招聘岗位及招聘条件,详见《云南师范大学附属瑞丽国门高级中学(瑞丽市第一民族中学)2026年招聘人员计划表》。报名人员年龄在18周岁以上,38周岁以下。

四、报名及资格初审
(一)报名
1.现场报名
①第一场:2025年11月7日至10日,地点:云南师范大学呈贡校区大学生活动中心;
②第二场:云南省师范类高校毕业生双向选择洽谈会,具体时间和地点根据省教育厅招聘会要求确定。
若第一场已招聘满额,我校不再参加第二场招聘会。
2.网络报名
2025年10月30日09:00至11月6日24:00
瑞丽市第一民族中学3479718395@qq.com;
(二)报名要求
应聘人员按照本公告的相关要求与学校联系报名。报名时须提供本人的自荐材料(含个人简历信息)、《毕业生就业推荐表》、身份证、毕业证、学位证、教师资格证(2024年、2025年毕业生)、成绩登记表、英语专业的提供英语等级证书、获奖(受表彰)证书等岗位所要求的相关证书材料。2026年的毕业生还须提供学校出具并盖有公章的2026届毕业生证明;2026年毕业的纳入中小学教师资格免试认定改革范围内的教育类研究生和师范生还须提供学校出具的教师资格证办理证明;2026年的非师范类毕业生还须提供《中小学教师资格考试合格证明》。
(三)资格审查
1.资格审查,确定考核对象
资格初审由云南师范大学附属瑞丽国门高级中学(瑞丽市第一民族中学)负责,采用人工审核方式进行。
2.组织专家考核测评
考核测评工作按照《云南省事业单位公开招聘人员面试工作规范》(云人社发〔2023〕11号)组织实施,根据考核招聘单位制定通过的测评方案,由考核招聘单位组织测评专家组,严格按照测评方案,通过现场对初选的考核对象从所修学科的成绩、获奖情况、学校推荐就业意见、说课讲课情况等方面进行测评,并填写《测评表》。
3.资格复审
根据瑞丽市教育体育局发布的招聘公告要求进行资格复审。
(四)有关要求
1.应聘人员每人限报一个岗位。
2.报名与面试时使用的身份证必须一致。
3.报名时,应聘人员务必在提交报名信息前认真核对,确保信息无误。
4.应聘人员填报信息不准确、不真实的,造成的一切后果由应聘人员负责。
5.弄虚作假或以其他不正当手段获取考试资格的应聘人员,取消本次面试资格。
五、招聘纪律
1.考核招聘单位和考核招聘单位主管部门要切实履行好选人主体责任,坚持“公开、平等、竞争、择优”原则,组织好紧缺专业学科优秀人才考核招聘工作。
2.考核招聘工作须严格遵守《事业单位人事管理回避规定》(人社部规〔2019〕1号)。参与招聘工作的人员,涉及与应聘人员有夫妻关系、直系血亲关系、三代以内旁系血亲关系、近姻亲关系和其他亲属关系的,本人应主动申请回避。
3.资格审查贯穿考核招聘工作全过程,任何环节发现应聘人员不符合岗位应聘条件或提供的材料弄虚作假,一经查实,取消考核测评或聘用资格,已聘用的解除聘用合同。
4.在考核招聘过程中,对违反招聘纪律的应聘人员、招聘单位和招聘工作人员依照《事业单位公开招聘违纪违规行为处理规定》(人力资源和社会保障部令第35号)进行处理。
六、联系方式
网络报名联系人:
云南师范大学附属瑞丽国门高级中学(瑞丽市第一民族中学)校办0692-4141278
许老师13628878677
现场报名联系人:
杨老师15987883841
监督电话:
0692-4151725(瑞丽市人力资源和社会保障局)
0692-4142840(瑞丽市教育体育局)
附件:
附件3:应聘人员诚信报考承诺书.doc
2026年德宏州招聘各学科教师岗位专业目录要求.xls
*声明:本站发布的招考动态来源于考试官方网站,本站整理编辑,若涉及版权或错误,请联系本站予以更改或删除。点击反馈

关注公众号