为加强国有企业人才队伍建设,改善和优化国有企业人员队伍结构,增强国有企业活力,经研究,决定面向社会公开招聘B类合同用工,现将有关事项公告如下:
一、招聘计划
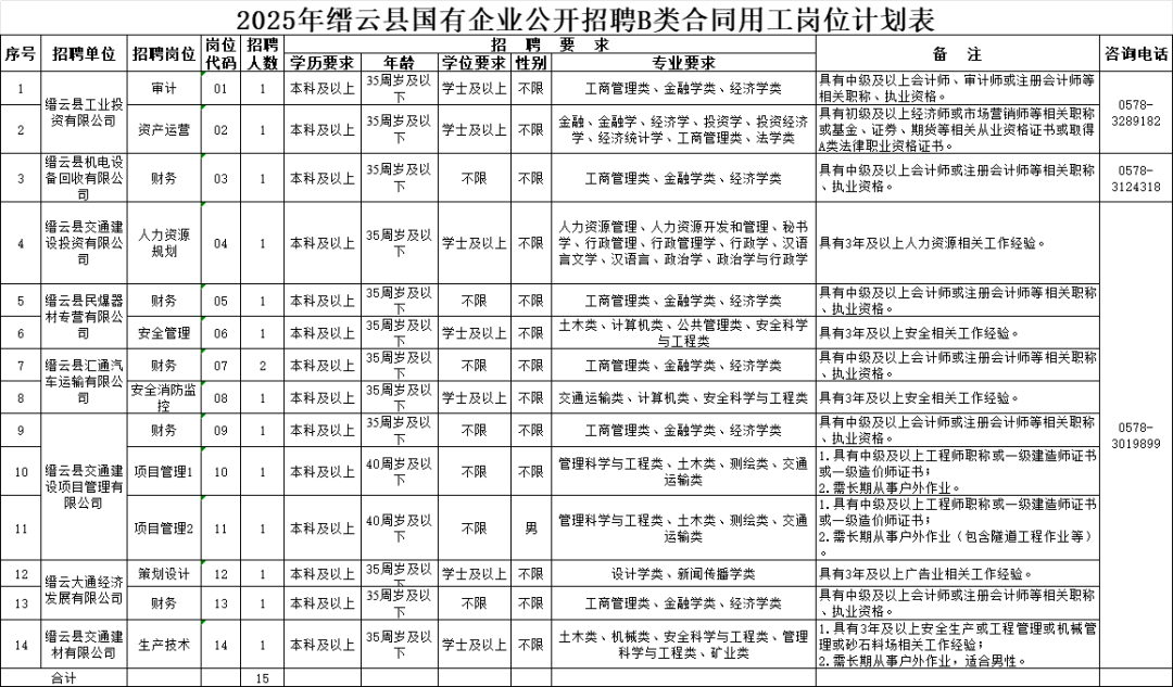
2025年全县部分国有企业计划公开招聘B类合同用工15名,具体的招考单位、对象、岗位、人数和报考资格等详见《2025年缙云县国有企业公开招聘B类合同用工岗位计划表》(附件)。

(点击查看高清大图)
二、招聘的范围、对象和条件
(一)符合下列情形之一的,可以报考:
(1)具有缙云县户籍或缙云县生源(以2025年2月24日户口所在地为准,生源地是指经高考、被高校录取时的户口所在地);
(2)全日制普通高校研究生毕业并具有硕士及以上学位的人员(非在职)户籍不限;
2.2025年普通高校应届毕业生须在2025年9月30日前取得招聘条件所需的学历学位证书;
3.通过高等教育自学考试、成人高等教育学历考试的人员,需在2025年2月24日前取得报考岗位所需的学历学位证书,留学人员需在2025年2月24日前取得教育部中国留学服务中心出具的境外学历、学位认证书;
4.在符合专业等其他条件的前提下,技工院校预备技师(技师)班毕业生可报名应聘学历要求为大学本科(含学位要求学士)的岗位,上述毕业生须在2025年2月24日前取得并提供相应毕业证书;
5.现役军人、在全日制普通高校就读的非2025年应届毕业生不能报考,在全日制普通高校脱产就读的非2025年应届毕业的专升本人员、研究生也不能以原已取得的学历、学位证书报考;
6.存在按照《中华人民共和国公务员法》《公务员回避规定》应当回避情形的人员,不得报考;
7.《公务员录用考察办法(试行)》规定不得确定为拟录用人员的,不得报考。
(二)招聘条件
报考人员除具备报考岗位所需资格条件并符合上述招聘的范围、对象规定之外,还需符合以下条件:
1.拥护中华人民共和国宪法,拥护中国共产党领导和社会主义制度;
2.具有良好的政治素质和道德品行;
3.具有正常履行职责的身体条件和心理素质;
4.具有符合职位要求的工作能力;
5.具备拟任职位所要求的其他资格条件;
6.年龄为18至35周岁(1989年2月24日至2007年2月24日期间出生),部分岗位根据工作特性及岗位需求,年龄适当放宽,详见岗位计划表(附件);
7.招聘岗位有特殊要求的,详见岗位计划表备注栏(附件)。
三、招聘程序
坚持德才兼备的用人标准,贯彻公开、平等、竞争、择优的原则,采取公开报名、笔试、面试、体检、考察、公示、聘用的程序进行。具体程序如下:
(一)注册及报名
本次招聘全部采用网上报名的形式。
时间:2025年2月24日9:00--2月28日17:00。
网址:人事考试网上报名系统
(https://e.rcrsksta.com/exam?examId=183)
报考人员上网注册个人真实信息后,选择岗位报名,逾期系统自动关闭不再受理报名。仅注册不报岗位,视为无效报名。
报名需提供的附件材料:
1.本人有效期内居民身份证、户口薄扫描件;
2.毕业证书、学位证书,留学人员需提供教育部中国留学服务中心出具的学历、学位认证等有关材料扫描件;
3.专业技术资格证书、职(执)业资格证书等有关材料扫描件;
4.招聘岗位有工作经历要求的,需提供工作经历证明及社保缴纳记录扫描件;
5.招聘岗位要求需具备的证书扫描件;
温馨提醒:报名时间结束后审核不通过的,将不再予以改报,请报考人员注意时间节点,提前报名。
(二)资格初审
时间:2025年2月24日9:00--3月2日17:00。
各招聘单位对报考人员选定的岗位进行资格初审,报考人员可上网查询结果及未通过初审的理由。未通过资格初审,但仍在网上报名期限(2025年2月24日9:00--2月28日16:00)内的,可再次报名并接受资格审查。
招聘岗位计划数与资格初审通过人数比例不足1:3的,将酌情核减或取消招聘计划,核减或取消招聘计划将在网上予以公布。招聘岗位取消的,考生自接到通知起12小时内可改报其他岗位。逾期未改报的,视作放弃改报名。
(三)下载并打印准考证
时间:2025年3月12日9:00--3月15日9:00。
资格初审通过人员在规定时间内登录人事考试网上报名系统(https://e.rcrsksta.com/exam?examId=183)自行下载打印准考证。
(四)笔试
笔试时间为2025年3月15日,笔试地点详见准考证。具体考试时间和科目为:
上午 9 :00—11:30
考试科目:
1.报考岗位代码01、02、03、05、07、09、13的考试科目为公共基础知识、财务相关知识。满分100分 。
2.报考岗位代码04的考试科目为公共基础知识、人力资源相关知识。满分100分 。
3.报考岗位代码06、08、10、11、14的考试科目为公共基础知识、工程及安全管理相关知识。满分100分 。
4.报考岗位代码12的考试科目为公共基础知识、策划设计相关知识。满分100分 。
报考人员须同时携带本人身份证和准考证,按照准考证上规定的时间和地点参加笔试(考试时考生自带黑色字迹的签字笔或钢笔、2B铅笔、橡皮和卷(削)笔刀等)。
笔试结束后,以实际参加笔试科目考试的人数为基准,按规定划定最低合格分数线。
(五)确定面试对象
笔试结束后,根据考生笔试成绩,从高分到低分按招聘岗位计划数1:3的比例确定面试对象,不足规定比例的按实际人数确定,并在网上公布入围面试人员名单。考生笔试成绩不合格的,不列入面试对象。
(六)资格复审
面试前要对入围面试对象进行资格复审,资格复审合格者,参加面试。资格复审时间地点另行通知。
资格复审时报考人员应提供《2025年缙云县国有企业公开招聘B类合同用工资格复审登记表》、本人身份证、户口簿(首页及印有本人户口信息的户口簿页面)、毕业证书、学位证书、高等教育学历信息注册备案表等以及其它报考岗位所需的证件(证明)原件及复印件。
除按上述要求外,下列人员还要求提供以下证明原件及复印件:
留学人员应提供教育部中国留学服务中心出具的境外学历、学位认证书;
招考条件中有工作经历要求的还需提供工作单位出具的相关证明,工作经历的时间计算统一截止到2025年2月24日。
考生所学专业资格的审查主要参照《2025年浙江省公务员录用考试专业参考目录》。对报考岗位、学历、专业要求以及其他要求等信息需要咨询的,请报考人员与招聘单位进行联系(联系方式见附件)。
资格复审开始前48小时内,报考人员确认不参加资格复审的,相关职位不再递补。未按规定时间、地点参加资格复审或资格复审不合格的,不能参加面试,相关职位不再递补。
(七)面试
入围面试的人员放弃面试资格的,相关岗位不再递补。考生凭面试通知书和身份证参加面试(面试时间和地点另行通知)。面试成绩满分为100分,合格为60分。面试不合格者,不能列入体检、考察对象。
(八)体检、考察
面试结束后,将笔试成绩、面试成绩合成计算总成绩。总成绩的计算公式为:总成绩=笔试成绩×40%+面试成绩×60%。
根据报考人员总成绩(若总成绩相等,以笔试成绩高的排位在前),从高分到低分按招聘计划数1:1的比例确定体检和考察对象。
体检、考察工作参照录用公务员体检、考察相关规定执行。报考人员不按规定的时间、地点参加体检的,视作放弃体检。体检费用由考生自理。体检以指定医院结论为准(体检时间另行通知)。
放弃体检、考察或体检、考察不合格的,在该岗位面试合格人员中按总成绩从高分到低分依次递补,并在网上公布递补人员名单。
考察对象名单公布后至办理录用报到手续期间,相关人员放弃资格的,记入诚信档案库。
考察由缙云县金融和国有企业发展中心会同招聘单位组织实施。
(九)公示、聘用
体检、考察后,根据体检、考察结果,按总成绩从高分到低分择优确定拟聘用人员,拟聘用人员在网上公示5个工作日。公示期满后,没有反映问题或反映有问题经查不影响聘用的,按聘用审批权限办理聘用手续;对反映有影响聘用的问题并查有实据的,不予聘用;对反映的问题一时难以查实的,将暂缓聘用,待查清后再决定是否聘用。
拟聘用人员在接到聘用通知后,必须在规定的时间内报到。无正当理由逾期15日不报到的,或发现有不符合报考条件和聘用条件等情形的,取消聘用资格,不再递补。
被聘用人员列入国有企业管理,与用人单位签订劳动合同,并按规定约定试用期。试用期满考核合格者,予以正式聘用;不合格者,取消聘用。
四、其他事项
(1)报考人员报名与考试使用的身份证必须一致,每位报考人员限报一个岗位。
(2)截止2025年2月24日户口尚在迁移中的人员,按其迁出地进行认定。
(3)在职人员应书面报告所在单位或企业,若未按要求报告的,由本人与原单位或企业解除劳动关系后再按规定时间办理录用手续。
(4)考试违规违纪行为的认定和处理,按照中组部、人社部《公务员录用违规违纪行为处理办法》(中组发〔2021〕12号)执行。
(5)本次招聘考试不指定复习参考用书,缙云县金融和国有企业发展中心不举办也不委托任何机构开展针对本次招聘考试的辅导培训。
(6)为维护国有企业公开招聘的严肃性,确保公开招聘工作的公平与公正,资格审查工作贯穿招聘工作的全过程。对伪造学历、证书、证明等人员,或隐瞒有关情况骗取报考和聘用资格的人员,或在报名、笔试、面试、体检、考察、聘用各个环节中发现与招聘公告不相符的人员,查实后取消报考和聘用资格,一切后果由报考人员本人承担。
报考人员对本公告相关信息有异议的,可在公告公布之日起5日内向缙云县金融和国有企业发展中心党建和人事科反映,以便及时纠正,联系电话:0578-3272759。
本公告由缙云县金融和国有企业发展中心负责解释。
监督电话:
中共缙云县委直属国有企业纪检监察工作委员会0578-3312164
咨询电话详见《2025年缙云县国有企业公开招聘B类合同用工岗位计划表》(附件)。
附件:2025年缙云县国有企业公开招聘B类合同用工岗位计划表

(长按识别二维码获取)
缙云县金融和国有企业发展中心
2025年2月14日
*声明:本站发布的招考动态来源于考试官方网站,本站整理编辑,若涉及版权或错误,请联系本站予以更改或删除。点击反馈

关注公众号