为满足公司的人才需求,优化团队人员配置,提升办公运营效率,结合公司实际经营发展情况,特委托临沧理根人力资源有限公司公开招聘5名临聘人员,现将招聘事宜公告如下:
一、招聘原则
(一)公平公正,公开择优:招聘全程严格遵循公开、平等、竞争、择优原则,招聘信息、选拔标准,确保所有应聘者享有平等的应聘机会,凭自身能力和素质参与竞争。
(二)德才兼备,以德为先。优先考察应聘者的职业道德、个人品德和职业素养,同时全面评估其专业技能、业务能力和综合素质,选拔品德端正、能力适配的复合型人才。
(三)人岗匹配,适配发展。紧扣综合办公室岗位的职责要求、工作内容和任职标准,选拔与岗位高度契合的人员,兼顾员工个人职业发展与公司发展需求,实现人岗适配、人尽其才。
二、招聘岗位及人数
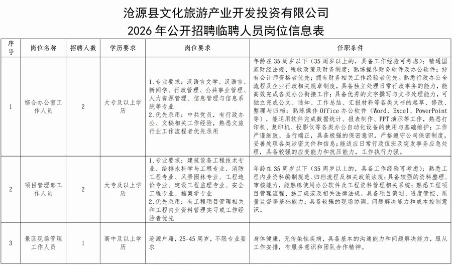
本次计划招聘临聘人员共计5人,其中综合办公室工作人员招2人,项目管理部工作人员招2人,景区现场管理工作人员招1人。招聘对象及岗位有关要求详见附件1《沧源县文化旅游产业开发投资有限公司2026年公开招聘临聘人员岗位信息表》。

三、报名条件
(一)具有中华人民共和国国籍,享有公民的基本政治权利,拥护中国共产党的领导,遵守国家法律法规,思想素质良好,品行端正,爱岗敬业,服从调配,身体健康,无不良社会信用记录、无涉黑涉恶、违法违纪等行为;
(二)遵守国家法律法规、品行端正、作风正派、廉洁自律、诚实守信,具备良好的职业道德及团队精神。
(三)有较强的责任心和服务意识,综合素质优秀、政治觉悟高。
(四)符合岗位所需的其他资格条件。
(五)身体健康,具有正常履行职责所需的身体素质。
(六)无不良嗜好。
四、不符合报名条件的情况
(一)受过刑事处罚或者涉嫌违法犯罪尚未查清的;受过治安管理处罚,或因违法行为受过限制人身自由处罚的;
(二)曾被收容教养、收容教育或者有吸毒史的;
(三)被国家机关、事业单位开除公职或者辞退的;
(四)正在接受审查或受处分且处分期限未满的;
(五)参加非法组织、邪教组织或从事其他危害国家安全活动的;
(六)有较为严重的个人不良信用记录以及失信被执行人;
(七)患有严重身体疾病或精神疾病,患有癫痫等间歇性疾病以及不宜从事招聘岗位工作疾病的;
(八)现役军人、在读全日制高校学生、国家法律法规和有关劳动用工规定不能招聘的。
五、招聘流程
(一)组织报名
1.报名时间:自公告发布之日起至3月27日18:00止。
2.报名方式:线上线下均可报名,招聘公告发布后,应聘人员仔细阅读公告,并根据公告要求,线下到报名现场提交材料或线上上传附件资料到指定邮箱。
邮箱:hr@ligenhr.com(报名材料请打包压缩后,以附件形式发送至邮箱,压缩文件命名格式为:“姓名+应聘岗位”)
线下报名地址:云南省临沧市临翔区公园路75号负一楼(临沧理根人力资源有限公司)。
报名需提供以下材料:
①报名登记表(附件2);
②相关证件复印件(户口本、身份证、毕业证及专业资格证书等相关材料);
③近期小1寸免冠证件照;
④在职人员须提供用人单位同意报考证明。
3.咨询电话:0883-6669998,19008833932 杨老师15825000309 唐老师(经本人同意公开)。
4.本次招聘不收取任何费用。
(二)资格审查
报名结束后,由临沧理根人力资源有限公司对报考人员信息进行资格审查,根据招聘条件及岗位要求,对所提供的报名材料、应聘资格和条件等进行审定。要求报考人员信息填写真实、完整、无误。资格审查将贯穿整个招聘过程,对在任何一个环节查明不符合公告和岗位要求的报考者,一律取消后续相关考核工作。
(三)考核
1.考核时间:2026年3月30日。
2.考核方式与地点另行通知。
3.成绩公布平台为“临沧人才招聘”微信公众号。
(四)拟聘人员
招聘结束后,按照考核成绩由高到低的顺序确定拟聘人员。
(五)政审和体检
1.政审:根据考核综合成绩确定拟聘用人员,由临沧理根人力资源有限公司对拟聘用人员进行政审及征信审查。
2.体检:经政审合格人员,以电话、短信等方式通知考生到指定医院统一组织进行体检,体检费用由考生自理。体检参照《关于印发公务员录用体检特殊标准(试行)的通知》(人社部发〔2010〕82号)、《公务员录用体检通用标准》(试行)及《公务员录用体检操作手册》(试行)等有关规定执行。
因体检和政治审查不合格或主动放弃导致岗位名额空缺的,从参加考核人员中,按成绩从高分到低分依次递补。
(六)公示和聘用
经考核、体检均符合聘用条件的,将由沧源县文化旅游产业开发投资有限公司招聘工作领导小组在“临沧人才招聘”微信公众号公示。经公示无举报、不影响聘用的,按招聘计划办理聘用手续。
六、薪酬待遇及福利
(一)薪酬待遇
试用期为3个月。
综合办公室工作人员、项目管理部工作人员试用期工资2000元/月,试用期满考核合格后工资3400元/月(含五险一金个人缴纳部分),满期1年后缴纳公积金。
景区现场管理工作人员试用期工资1870元/月,试用期满考核合格后工资2000元/月(含工伤保险)。
(二)福利待遇
1.带薪休假:员工依法享有国家法定节假日、带薪年休假、婚假、产假、丧假等各类带薪休假权利;
2.培训发展:为员工提供定期的专业技能、职业素养等内部培训,根据工作需要安排外部学习、交流机会,助力员工职业能力提升。
七、其他事项
1.应聘者须对所提交报名材料的真实性、完整性负责,严禁弄虚作假、伪造证件,一经查实,立即取消应聘、录用资格,已入职的,公司将依法解除劳动合同,追究相关责任;
2.招聘过程中,公司将严格遵守招聘纪律,面试官及审查工作人员实行回避制度,确保招聘公平公正;
3.应聘者在招聘期间保持通讯畅通,若因通讯不畅导致无法联系,视为自动放弃相关权利;
4.本招聘方案未尽事宜,由沧源县文化旅游产业开发投资有限公司招聘工作领导小组负责解释、补充和调整。
附件1:沧源县文化旅游产业开发投资有限公司2026年公开招聘临聘人员岗位信息表.docx
附件2:沧源县文化旅游产业开发投资有限公司2026年公开招聘临聘人员报名表.docx
沧源县文化旅游产业开发投资有限公司
临沧理根人力资源有限公司
2026年3月21日
附件1:沧源县文化旅游产业开发投资有限公司2026年公开招聘临聘人员岗位信息表.docx附件2:沧源县文化旅游产业开发投资有限公司2026年公开招聘临聘人员报名表.docx

关注公众号